点击上方的彭波语文工作室马上关注公众号
■■■■■
本公众号
所有思维导图和内容
严禁转载
扫下面的二维码,加我好友 。您可以根据自己的需要求,选择下面两个文件格式进行购买。
【方式一】
《水许传》思维导图(PDF)(12元)
章节表格+知识统理(PDF)(15元)
第1-30章回表格梳理+章节试题(PDF)(15元)
第31-60章回表格梳理+章节试题(PDF)(15元)
第61-90章回表格梳理+章节试题(PDF)(15元)
第91-120章回表格梳理+章节试题(PDF)(15元)
80元购全套!!!
【方式二】
《水浒传》思维导图(PDF)(10元)
章节表格+知识梳理(WORD)(30元)
第1-30章回表格梳理+章节试题(WORD)(25元)
第31-60章回表格梳理+章节试题(WORD)(25元)
第61-90章回表格梳理+章节试题(WORD)(25元)
第91-120章回表格梳理+章节试题(WORD)(25元)
120元购全套!!!
公众号的PDF文件仅限打印、学习、浏览,禁止编辑转载。违者必究。
思
维
导
图
【水浒传】
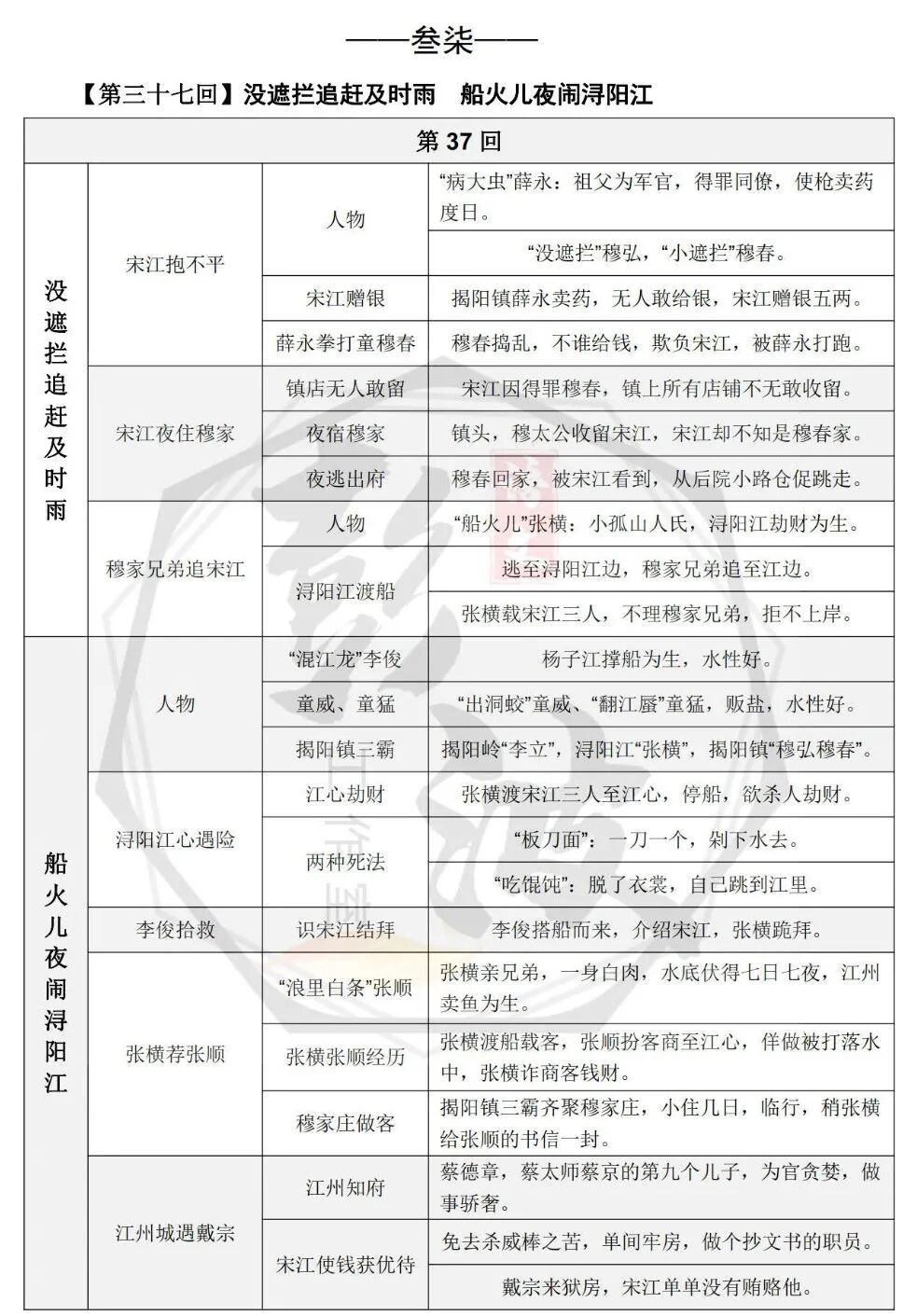
37
没遮拦追赶及时雨
船火儿夜闹浔阳江
章
节
试
题
水浒传(120回)
思维导图+章节表格+章节试题
●【水浒传】第01章:张天师祈禳瘟疫 洪太尉误走妖魔 | 思维导图+情节概括+章节试题
●【水浒传】第02章:王教头私走延安府 九纹龙大闹史家村| 思维导图+情节概括+章节试题
●【水浒传】第03章:史太郎夜走华阴县 鲁提辖拳打镇关西| 思维导图+情节概括+章节试题
●【水浒传】第04章:赵员外重修文殊院 鲁智深大闹五台山|思维导图+情节概括+章节试题
●【水浒传】第05章:小霸王醉入销金帐 花和尚大闹桃花村|思维导图+情节概括+章节试题
●【水浒传】第06章:九纹龙剪径赤松林 鲁智深火烧瓦罐寺|思维导图+情节概括+章节试题
●【水浒传】第07章:花和尚倒拔垂杨柳 豹子头误入白虎堂|思维导图+情节概括+章节试题
●【水浒传】第08章:林教头刺配沧州道 鲁智深大闹野猪林|思维导图+情节概括+章节试题
●【水浒传】第09章:柴进门招天下客 林冲棒打洪教头|思维导图++情节概括+章节试题
●【水浒传】第10章:林教头风雪山神庙 陆虞候火烧草料场|思维导图+情节概括+章节试题
●【水浒传】第11章:朱贵水亭施号箭 林冲雪夜上梁山|思维导图+情节概括+章节试题
●【水浒传】第12章:梁山泊林冲落草 汴京城杨志卖刀|思维导图+情节概括+章节试题
●【水浒传】第13章:急先锋东郭争功 青面兽北京斗武|思维导图+情节概括+章节试题
●【水浒传】第14章:赤发鬼醉卧灵官殿 晁天王认亲东溪村|思维导图+情节概括+章节试题
●【水浒传】第15章:吴学究说三阮撞筹 公孙胜应七星骤义|思维导图+情节概括+章节试题
●【水浒传】第16章:杨志押送金银担 吴用智取生辰纲|思维导图+情节概括+章节试题
●【水浒传】第17章:花和尚单打二龙山 青面兽双夺宝珠寺|思维导图+情节概括+章节试题
●【水浒传】第18章:宋公明私放晁天王 美髯公智稳插翅虎|思维导图+情节概括+章节试题
●【水浒传】第19章:林冲水寨大并火 晁盖梁山小夺泊|思维导图+情节概括+章节试题
●【水浒传】第20章:梁山泊义士尊晁盖 郓城县月夜走刘唐|思维导图+情节概括+章节试题
●【水浒传】第21章:虔婆醉打唐牛儿 宋江怒杀阎婆惜|思维导图+情节概括+章节试题
●【水浒传】第22章:阎婆大闹郓城县 朱仝义释宋公明|思维导图+情节概括+章节试题
●【水浒传】第23章:横海郡柴进留宾 景阳冈武松打虎|思维导图+情节概括+章节试题
●【水浒传】第24章:王婆贪贿说风情 郓哥不忿闹茶肆|思维导图+情节概括+章节试题
●【水浒传】第25章:王婆计啜西门庆 淫妇药鸩武大郎|思维导图+情节概括+章节试题
●【水浒传】第26章:偷骨殖何九叔送丧 供人头武二郎设奠|思维导图+情节概括+章节试题
●【水浒传】第27章:母夜叉孟州道卖人肉 武都头十字坡遇张青|思维导图+情节概括+章节试题
●【水浒传】第28章:武松威镇平安寨 施恩义夺快活林|思维导图+情节概括+章节试题
●【水浒传】第29章:施恩重霸孟州道 武松醉打蒋门神|思维导图+情节概括+章节试题
●【水浒传】第30章:施恩三入死囚牢 武松大闹飞云浦|思维导图+情节概括+章节试题
●【水浒传】第31章:张都监血溅鸳鸯楼 武行者夜走蜈蚣岭|思维导图+情节概括+章节试题
●【水浒传】第32章:武行者醉打孔亮 锦毛虎义释宋江|思维导图+情节概括+章节试题
●【水浒传】第33章:宋江夜看小鳌山 花荣大闹清风寨|思维导图+情节概括+章节试题
●【水浒传】第34章:镇三山大闹青州道 霹雳火夜走瓦砾场|思维导图+情节概括+章节试题
●【水浒传】第35章:石将军村店寄书 小李广梁山射雁|思维导图+情节概括+章节试题
●【水浒传】第36章:梁山泊吴用举戴宗 揭阳岭宋江逢李俊|思维导图+情节概括+章节试题
●【水浒传】第37章:没遮拦追赶及时雨 船火儿夜闹浔阳江|思维导图+情节概括+章节试题
●【水浒传】第38章:及时雨会神行太保 黑旋风斗浪里白跳|思维导图+情节概括+章节试题
●【水浒传】第39章:浔阳楼宋江吟反诗 梁山泊戴宗传假信|思维导图+情节概括+章节试题
●【水浒传】第40章:梁山泊好汉劫法场 白龙庙英雄小聚义|思维导图+情节概括+章节试题
●【水浒传】第41章:宋江智取无为军 张顺活捉黄文炳|思维导图+情节概括+章节试题
●【水浒传】第42章:还道村受三卷天书 宋公明遇九天玄女|思维导图+情节概括+章节试题
●【水浒传】第43章:假李逵剪径劫单人 黑旋风沂岭杀四虎|思维导图+情节概括+章节试题
●【水浒传】第44章:锦豹子小径逢戴宗 病关索长街遇石秀|思维导图+情节概括+章节试题
●【水浒传】第45章:杨雄醉骂潘巧云 石秀智杀裴如海|思维导图+情节概括+章节试题
●【水浒传】第46章:病关索大闹翠屏山 拼命三火烧祝家庄|思维导图+情节概括+章节试题
●【水浒传】第47章:扑天雕双修生死书 宋公明一打祝家庄|思维导图+情节概括+章节试题
●【水浒传】第48章:一丈青单捉王矮虎 宋公明二打祝家庄|思维导图+情节概括+章节试题
●【水浒传】第49章:解珍解宝双入狱 孙立孙新大劫牢|思维导图+情节概括+章节试题
●【水浒传】第50章:吴学究双掌连环计 宋公明三打祝家庄|思维导图+情节概括+章节试题
●【水浒传】第51章:插翅虎枷打白秀英 美髯公误失小衙内|思维导图+情节概括+章节试题
●【水浒传】第52章:李逵打死殷天锡 柴进失陷高唐州|思维导图+情节概括+章节试题
●【水浒传】第53章:戴宗智取公孙胜 李逵斧劈罗真人|思维导图+情节概括+章节试题
●【水浒传】第54章:入云龙斗法破高廉 黑旋风探穴救柴进|思维导图+情节概括+章节试题
●【水浒传】第55章:高太尉大兴三路兵 呼延灼摆布连环马|思维导图+情节概括+章节试题
●【水浒传】第56章:吴用使时迁盗甲 汤隆赚徐宁上山|思维导图+情节概括+章节试题
●【水浒传】第57章:徐宁教使钩镰枪 宋江大破连环马|思维导图+情节概括+章节试题
●【水浒传】第58章:三山聚义打青州 众虎同心归水泊|思维导图+情节概括+章节试题
●【水浒传】第59章:吴用赚金铃吊挂 宋江闹西岳华山|思维导图+情节概括+章节试题
●【水浒传】第60章:公孙胜芒砀山降魔 晁天王曾头市中箭|思维导图+情节概括+章节试题
●【水浒传】第61章:吴用智赚玉麒麟 张顺夜闹金沙渡|思维导图+情节概括+章节试题
●【水浒传】第62章:放冷箭燕青救主 劫法场石秀跳楼|思维导图+情节概括+章节试题
●【水浒传】第63章:宋江兵打北京城 关胜议取梁山泊|思维导图+情节概括+章节试题
●【水浒传】第64章:呼延灼月夜赚关胜 宋公明雪天擒索超|思维导图+情节概括+章节试题
●【水浒传】第65章:托塔天王梦中显圣 浪里白跳水上报怨|思维导图+情节概括+章节试题
●【水浒传】第66章:时迁火烧翠云楼 吴用智取大明府|思维导图+情节概括+章节试题
●【水浒传】第67章:宋江赏马步三军 关胜降水火二将|思维导图+情节概括+章节试题
●【水浒传】第68章:宋公明夜打曾头市 卢俊义活捉史文恭|思维导图+情节概括+章节试题
●【水浒传】第69章:东平府误陷九纹龙 宋公明义释双枪将|思维导图+情节概括+章节试题
●【水浒传】第70章:没羽箭飞石打英雄 宋公明弃粮擒壮士|思维导图+情节概括+章节试题
●【水浒传】第71章:忠义堂石碣受天文 梁山泊英雄排座次|思维导图+情节概括+章节试题
●【水浒传】第72章:柴进簪花入禁苑 李逵元夜闹东京|思维导图+情节概括+章节试题
●【水浒传】第73章:黑旋风乔捉鬼 梁山泊双献头|思维导图+情节概括+章节试题
●【水浒传】第74章:燕青智扑擎天柱 李逵寿张乔坐衙|思维导图+情节概括+章节试题
●【水浒传】第75章:活阎罗倒船偷御酒 黑旋风扯诏骂钦差|思维导图+情节概括+章节试题
●【水浒传】第76章:吴加亮布四斗五方旗 宋公明排九宫八卦阵|思维导图+情节概括+章节试题
●【水浒传】第77章:梁山泊十在埋伏 宋公明两赢童贯|思维导图+情节概括+章节试题
●【水浒传】第78章:十节度议取梁山泊 宋公明一败高太尉|思维导图+情节概括+章节试题
●【水浒传】第79章:刘唐放火烧战船 宋江两败高太尉|思维导图+情节概括+章节试题
●【水浒传】第80章:张顺凿漏海鳅船 宋江三败高太尉|思维导图+情节概括+章节试题
●【水浒传】第81章:燕青月夜遇道君 戴宗定计出乐和|思维导图+情节概括+章节试题
●【水浒传】第82章:梁山泊分金大买市 宋公明全伙受招安|思维导图+情节概括+章节试题
●【水浒传】第83章:陈桥驿滴泪斩小卒 宋公明奉诏破大辽|思维导图+情节概括+章节试题
●【水浒传】第84章:宋公明兵打蓟州城 卢俊义大战玉田县|思维导图+情节概括+章节试题
●【水浒传】第85章:宋公明夜度益津关 吴学究智取文安县|思维导图+情节概括+章节试题
●【水浒传】第86章:宋公明大战独鹿山 卢俊义兵陷青石峪|思维导图+情节概括+章节试题
●【水浒传】第87章:宋公明大战幽州 呼延灼力擒番将|思维导图+情节概括+章节试题
●【水浒传】第88章:颜统军阵列混天象 宋公明梦授玄女法|思维导图+情节概括+章节试题
●【水浒传】第89章:宋公明破阵成功 宿电尉颁恩降诏|思维导图+情节概括+章节试题
●【水浒传】第90章:五台山宋江参禅 双林镇燕青遇故|思维导图+情节概括+章节试题
●【水浒传】第91章:宋公明兵渡黄河 卢俊义赚城黑夜|思维导图+情节概括+章节试题
●【水浒传】第92章:振军威小李广神箭 打盖郡智多星密筹|思维导图+情节概括+章节试题
●【水浒传】第93章:李逵梦闹天池 宋江兵兵两路|思维导图+情节概括+章节试题
●【水浒传】第94章:关胜义降三将 李逵莽陷众人|思维导图+情节概括+章节试题
●【水浒传】第95章:宋公明忠感厚土 乔道清术败宋兵|思维导图+情节概括+章节试题
●【水浒传】第96章:幻魔君术窘五龙山 入云龙兵围百谷岭|思维导图+情节概括+章节试题
●【水浒传】第97章:陈瓘谏官升安抚 琼英处女做先锋|思维导图+情节概括+章节试题
●【水浒传】第98章:张清缘配琼英 吴用计鸩邬梨|思维导图+情节概括+章节试题
●【水浒传】第99章:花和尚解脱缘缠井 混江龙水灌太原城|思维导图+情节概括+章节试题
●【水浒传】第100章:张清琼英双建功 陈瓘宋江同奏捷|思维导图+情节概括+章节试题
●【水浒传】第101章:谋坟地阴险产逆 蹈春阳妖艳生奸|思维导图+情节概括+章节试题
●【水浒传】第102章:王庆因奸吃官司 龚端被打师军犯|思维导图+情节概括+章节试题
●【水浒传】第103章:张管营因妾弟丧身 范节级为表兄医脸|思维导图+情节概括+章节试题
●【水浒传】第104章:段家庄重招新女婿 房山寨双并旧强人|思维导图+情节概括+章节试题
●【水浒传】第105章:宋公明避暑疗军兵 乔道清回风烧贼寇|思维导图+情节概括+章节试题
●【水浒传】第106章:书生谈笑却强敌 水泊汩没破坚城|思维导图+情节概括+章节试题
●【水浒传】第107章:宋江大胜纪山军 朱武打破六花阵|思维导图+情节概括+章节试题
●【水浒传】第108章:乔道清兴雾取城 小旋风藏炮击城|思维导图+情节概括+章节试题
●【水浒传】第109章:王庆渡江被捉 宋江剿寇成功|思维导图+情节概括+章节试题
●【水浒传】第110章:燕青秋林渡射雁 宋江东京城献俘|思维导图+情节概括+章节试题
●【水浒传】第111章:张顺夜伏金山寺 宋江智取润州城|思维导图+情节概括+章节试题
●【水浒传】第112章:卢俊义分兵宣州道 宋公明大战毗邻郡|思维导图+情节概括+章节试题
●【水浒传】第113章:混江龙太湖小结义 苏公明苏州大会垓|思维导图+情节概括+章节试题
●【水浒传】第114章:宁海军宋江吊孝 涌金门张顺归神|思维导图+情节概括+章节试题
●【水浒传】第115章:张顺魂捉方天定 宋江智取宁海军|思维导图+情节概括+章节试题
●【水浒传】第116章:卢俊义分兵歙州道 宋公明大战乌龙岭|思维导图+情节概括+章节试题
●【水浒传】第117章:睦州城箭射邓元觉 乌龙岭神助宋公明|思维导图+情节概括+章节试题
●【水浒传】第118章:卢俊义大战昱岭关 宋公明智取清溪洞|思维导图+情节概括+章节试题
●【水浒传】第119章:鲁智深浙江坐化 宋公明衣襟还乡|思维导图+情节概括+章节试题
●【水浒传】第120章:宋公明神聚蓼儿洼 徽宗帝梦游梁山泊|思维导图+情节概括+章节试

陕公网安备 61011302001522号