各科目满分分值分别为:语文120分、数学120分、外语120分(其中听力测试30分,笔试90分)、道德与法.治60分(含民族团结进步教育内容7分)、历史60分、地理60分、物理书面笔试60分、化学书面笔试60分、生物学书面笔试60分;物理、化学、生物学实验操作技能考试共20分;信息科技10分;体育与健康50分(其中过程性考核20分,现场测试30分)。总分800分。
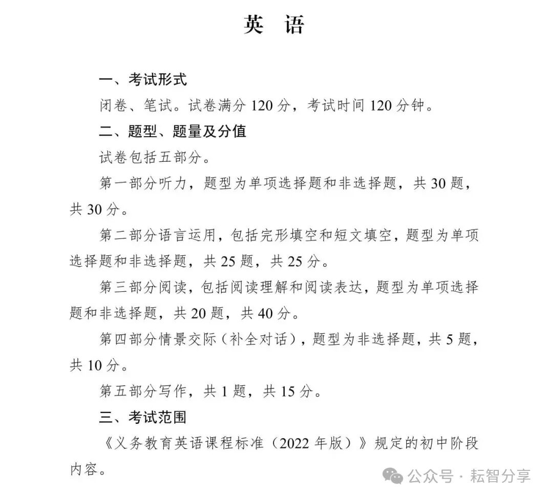
从2025年开始,河北省中考英语试卷题型进行了调整,去掉了单项选择、连词成句,增加了短文填空,情景交际。更加注重对学生英语语言综合运用能力的考察。下面对试卷结构进行解读。
第一部分:听力
题型保持不变,包含单项选择题25分,非选择题5分,共计30分。
第二部分:语言运用
包括完形填空和短文填空,共计25分。
这一部分去掉了单项选择题10分,调整到短文填空10分。完形填空由原来的10分调整到15分,也就意味着文章篇幅加长,难度会加大。
第三部分:阅读
包括阅读理解和阅读表达,计40分。题型为单项选择题和非选择题。单项选择题就是原来的阅读ABCD四篇,仍然15道题。阅读理解会更加考察学生对文章的理解,这点要特别注意。原来的66题和67题完成句子难度不大,一般都能从原文中找到答案。现在改为阅读表达,也就是说要能在整体理解文章的基础上,能够用正确的句子来表达。
第四部分:情景交际(补全对话)
题型为非选择题,共5道题,每题2分,计10分。连续多年的连词成句去掉了,增加了情景交际,通过书面形式考察学生的口语,考察对语言的实际运用能力。
第五部分:书面表达
保持不变,15分。
综合分析,这次改革就是加大了阅读表达和英语在生活中的实际运用能力的考察。
因此,在以后学习中要注意以下两点:一、增加词汇量积累和提高阅读量。二、要重视口语训练。中考英语试卷结构的变化给所有师生提出了新的要求,我们要认真研读新课标,在“教”的同时,更要注重“说”的训练。目前大部分学校在月考中已经对试卷结构进行了调整,帮助学生提前熟悉中考题型。

陕公网安备 61011302001522号